
This resource contains six comprehensive Cold War lesson summary sheets, each designed to give students a clear, structured and accessible overview of key events from 1945–62. These one-page printable sheets are ideal for revision, retrieval practice, homework, catch-up learning, or end-of-topic consolidation.
Each sheet summarises the core narrative, key turning points and causes/consequences of major Cold War developments, helping students link events together and build confident exam explanations for Edexcel GCSE.
What’s Included (6 Summary Sheets)
Truman Doctrine, Marshall Aid, Cominform & Comecon
A clear overview of the USA and USSR’s competing post-war strategies, explaining how early Cold War tensions hardened between 1947–49.
The Berlin Crisis (1948–49)
A structured summary of the blockade, the airlift, and the creation of NATO, including key political and diplomatic consequences.
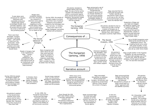
The Hungarian Uprising (1956)
A one-page narrative covering causes, events and consequences, showing why Khrushchev intervened and how the crisis affected superpower relations.
The Arms Race (1945–61)
A thematic overview explaining how nuclear development escalated, including key milestones and the impact on Cold War tension.
The Berlin Crisis (1958–63)
A concise breakdown of Khrushchev’s ultimatum, the summit meetings, the refugee crisis and the building of the Berlin Wall.
The Cuban Missile Crisis (1959–62)
A combined summary sheet covering the Cuban Revolution, Bay of Pigs, and the Missile Crisis itself, showing how relations escalated and why the world came close to nuclear war.
How Teachers Use These Sheets
✔ Revision lessons
✔ Retrieval practice at the start or end of lessons
✔ Independent study or homework
✔ Knowledge consolidation before mock exams
✔ Catch-up for students who missed lessons
✔ Printable booklet for final revision
Each sheet is student-friendly, visually structured, and designed to support strong exam explanations for “narrative account”, “importance of” and “consequence of” questions.
Curriculum Links
KS4 History – The Cold War 1945–91
Edexcel GCSE (Superpower Relations and the Cold War)
Something went wrong, please try again later.
This resource hasn't been reviewed yet
To ensure quality for our reviews, only customers who have purchased this resource can review it
Report this resourceto let us know if it violates our terms and conditions.
Our customer service team will review your report and will be in touch.