Catrin WJEC English Unit 1 MockQuick View
katesansom

Catrin WJEC English Unit 1 Mock

(0)
A mock paper for Catrin- WJEC Unit 1 English Double Award. To be paired with A poem for my sister by Liz Lochhead. Questions follow the same structure as the SAMS paper. There is also a writing section included.
WJEC English Unit 1 Double Award MockQuick View
katesansom

WJEC English Unit 1 Double Award Mock

(0)
A mock paper for the new WJEC GCSE English Double Award Unit 1 exam context and meaning. This uses the poem Modern Love and an unseen poem. To be paired with Ending by Gavin Ewart. It follows the structure of the SAMS paper and includes a writing section
A Century Later WJEC English Unit 1 MockQuick View
katesansom

A Century Later WJEC English Unit 1 Mock

(0)
A mock paper for A Century Later WJEC Unit 1 English Double Award. To be paired with Anthem for Doomed Youth. Questions follow the same structure as the SAMS paper. There is also a writing section included.
Of Mice and Men key quote gap fillQuick View
katesansom

Of Mice and Men key quote gap fill

(0)
Of Mice and Men resource to use when revising the text for the WJEC exam. Gap fill tasks for the key quotes for Characters and themes. Also included a teacher version with the answers
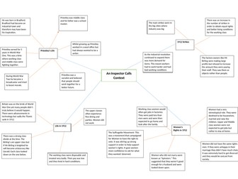
Context mind map for An Inspector CallsQuick View
katesansom

Context mind map for An Inspector Calls

(0)
An activity for students to do to understand how events that have influenced the writing of “An Inspector Calls”. Students look at the example and information about context and then draw links to events in the play and how it has influenced the plot. A3 mind map
Context for OMAMQuick View
katesansom

Context for OMAM

(0)
An activity for students to do to understand how events in the 1930s have influenced the writing of “Of Mice and Men”. Students look at the example and then say how it has influenced the story and find examples. A3 mind map There are links to the following: The Title Racism Attitude towards women The Wall Street Crash Migrant Workers