6 marks questions from P1Quick View
rajanirnair

6 marks questions from P1

(15)
I have combined all the 6 mark questions from the past papers, specimen paper provided by AQA and the examination style questions at the end of each chapter from the AQA textbook. I have just mentioned the main points. Any errors or any modifications needed please let me know.
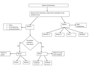
A Level Physics -  Particles and AntiparticlesQuick View
rajanirnair

A Level Physics - Particles and Antiparticles

(19)
Hi, I made this flow diagram to show how particles are classified. This can be used for AQA, Edexcel and OCR boards also. I have tried to make it as simple as possible. You can use this as a skeleton and build the structure on this. My students found this very useful, so I thought I should share this as I always found this topic challenging. any suggestions would be appreciated.
Menstrual Cycle in a Flow ChartQuick View
rajanirnair

Menstrual Cycle in a Flow Chart

(6)
I have tried to put the menstrual cycle in the form of a flow chart dividing it into three sections - Hormones and where they are produced, what are their main functions and what they suppress. My students liked it, hope it turns out to be useful to the other teachers who teach this confusing topic.
Model 6 marks answers from AQA Physics unit 2Quick View
rajanirnair

Model 6 marks answers from AQA Physics unit 2

(0)
This document contains the possible 6 mark questions that can turn up for the exam from unit 2. I have included the questions asked so far from 2011, the 6 markers suggested by the AQA text book and also a few of my own contribution. Kindly let me know if there are any errors