Duffy and Larkin essay writing structure.Quick View
katietopham

Duffy and Larkin essay writing structure.

(0)
Example question: How far would you agree that Larkin and Duffy are alike in “using a heightened analysis of people to explore complex ideas”? You must analyse in detail at least two poems from each of your set texts. [60] A step by step writing strategy and AOs outline.
Blood Brothers - ContextQuick View
katietopham

Blood Brothers - Context

(0)
An A3 worksheet for students to learn about the context of Blood Brothers. Originally created for Google Classroom home learning.
Action, description, dialogue writing (Dystopian theme)Quick View
katietopham

Action, description, dialogue writing (Dystopian theme)

(0)
The first lesson focuses on methods students can apply to bring writing to life and the second focuses specifically on action, description and dialogue. Our theme for this unit was Dystopia and I use an extract from Blade Runner to support learning.
Component 2 Section AQuick View
katietopham

Component 2 Section A

(0)
A step by step walk through for Paper 2 WJEC Eduqas. Including copy of the paper, modelled answers and mark schemes. This will take through the whole of section A looking at two texts related to ‘Freak Shows’. I wanted to create a paper that was a little more interesting topically for students.
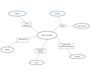
Whitsun Weddings LarkinQuick View
katietopham

Whitsun Weddings Larkin

(0)
A powerpoint to annotate Larkins’ ‘Whitsun Wedding’ - yellow boxes prompt students to complete activities. I have also attached a worksheet for students to annotate Duffy poems that can easily be compared.
Formal Speech KS3Quick View
katietopham

Formal Speech KS3

(0)
Topic: formal speech about a school’s carbon footprint with Greta Thunburg clips hyperlinked. FYI SPEARFACTOR is our version of DAFOREST (basically the persuasive technique mnemonic). Planning and sentence starters included.
Blood Brothers Childhood GamesQuick View
katietopham

Blood Brothers Childhood Games

(0)
How does Russell create a sense of childhood in Act 1? Including a power point and a printable worksheet on slide 5 to diagnose what their childhoods are lacking, what the cure might have been and explore the symptoms in the boys’ adulthood as a result.
19th century text (Thoughts and Feelings/Language Lesson)Quick View
katietopham

19th century text (Thoughts and Feelings/Language Lesson)

(0)
Lesson One: Begins to look at public executions -from the ‘MR. CHARLES DICKENS AND THE EXECUTION OF THE MANNINGS’ 19th century letter. The first lesson is designed to help lower ability students engage with some of the vocabulary. Lesson two: (although labeled lesson 3 sorry) We then completed a live lesson on google meet to dive deeper into text meaning. We modelled a response to a language question and then students completed one of their own. Stems provided.