docx, 42.53 KB
docx, 42.53 KB
pptx, 1.48 MB
pptx, 1.48 MB

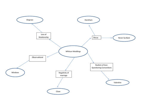
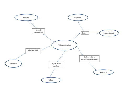
A powerpoint to annotate Larkins’ ‘Whitsun Wedding’ - yellow boxes prompt students to complete activities. I have also attached a worksheet for students to annotate Duffy poems that can easily be compared.

Reviews

Something went wrong, please try again later.

This resource hasn't been reviewed yet

To ensure quality for our reviews, only customers who have purchased this resource can review it

Report this resourceto let us know if it violates our terms and conditions.
Our customer service team will review your report and will be in touch.