
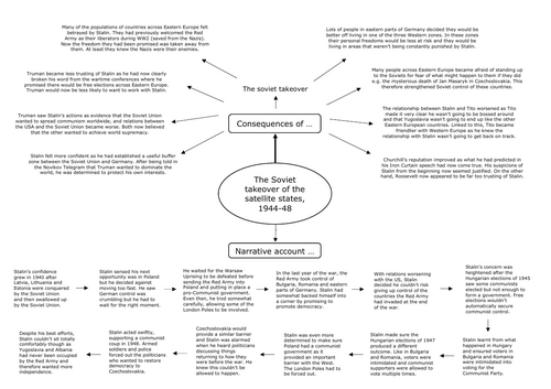
This single-page lesson summary provides a structured, accessible overview of the Soviet takeover of Eastern Europe from 1944–48. It includes key events, explanation points, and a narrative outline, making it perfect for revision, independent study, or classroom consolidation. Part of a full set of Cold War summary sheets covering all major topics for Edexcel GCSE History.
Something went wrong, please try again later.
This resource hasn't been reviewed yet
To ensure quality for our reviews, only customers who have downloaded this resource can review it
Report this resourceto let us know if it violates our terms and conditions.
Our customer service team will review your report and will be in touch.
£0.00