doc, 34 KB
doc, 34 KB
doc, 34 KB
doc, 34 KB
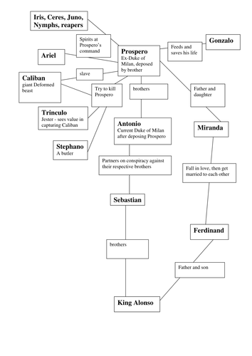
Chart of character's names with connecting lines from each one and blank boxes to fill in the relationship to other characters where the lines lead to. Answers included as second download. COULD ALSO BE USED FOR KS4
Creative Commons "Sharealike"

Review

3

Something went wrong, please try again later.

iolandac

14 years ago
3

Useful character / relationship tracker to be used as part of a broader lesson.

Report this resourceto let us know if it violates our terms and conditions.
Our customer service team will review your report and will be in touch.