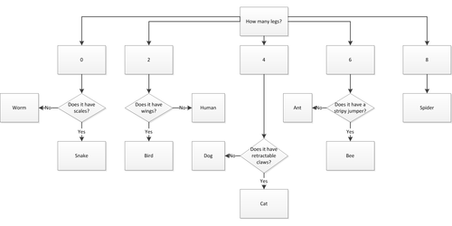
A program that will ask the user some questions to determine what animal they are thinking of. A classification key is provided along with the beginning of the program in Scratch. Student will need to use what is there to work out how it should be finished. The program will teach students about IF statements, messages (sub-routines), variables, inputs and outputs.
Something went wrong, please try again later.
This resource hasn't been reviewed yet
To ensure quality for our reviews, only customers who have downloaded this resource can review it
Report this resourceto let us know if it violates our terms and conditions.
Our customer service team will review your report and will be in touch.
£0.00