
This PowerPoint is a ready-to-use, exam-focused guide for Language Change and Diversity (Paper 2). It includes 102 slides, covering 14 lessons (6 weeks).
It explores:
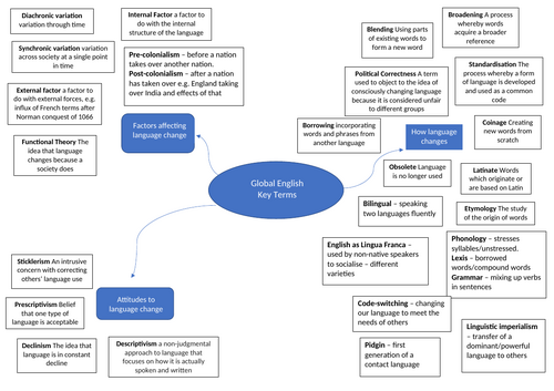
- Origins & Spread of English – From Anglo-Saxon roots to global dominance.
- Global Englishes – Case studies like Singlish, Denglisch, and Franglais.
- Key Theories & Models – Kachru’s Three Circles, McArthur’s Circle, Strevens’ Map.
- Language Attitudes – Prescriptivism vs Descriptivism, Aitchison’s metaphors.
- English as a Lingua Franca – Features, code-switching, and global communication.
- Debates & Future Trends – Linguistic imperialism, Globish, Multicultural London English.
Includes interactive tasks, videos, essay scaffolds, and a knowledge organiser—perfect for engaging students and hitting AO2.
Something went wrong, please try again later.
This resource hasn't been reviewed yet
To ensure quality for our reviews, only customers who have purchased this resource can review it
Report this resourceto let us know if it violates our terms and conditions.
Our customer service team will review your report and will be in touch.
£2.50