docx, 18.1 KB
docx, 18.1 KB
pptx, 485.53 KB
pptx, 485.53 KB
docx, 1.13 MB
docx, 1.13 MB
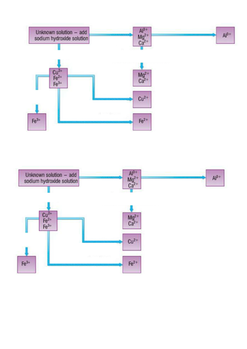
This is a lesson following flame tests so we can break down the different colour reactions throughout the topic.
Tes classic free licence

Reviews

4.5

Something went wrong, please try again later.

e.aderibigbe

8 years ago
5

Liz43

9 years ago
4

Great...love the flow chart!

Report this resourceto let us know if it violates our terms and conditions.
Our customer service team will review your report and will be in touch.