
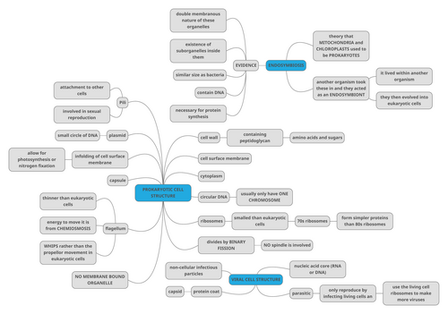
OCR A A-level biology biological membranes, cell structure and prokaryotic vs eukaryotic cellssummary resource.
Something went wrong, please try again later.
This resource hasn't been reviewed yet
To ensure quality for our reviews, only customers who have purchased this resource can review it
Report this resourceto let us know if it violates our terms and conditions.
Our customer service team will review your report and will be in touch.
£6.00