
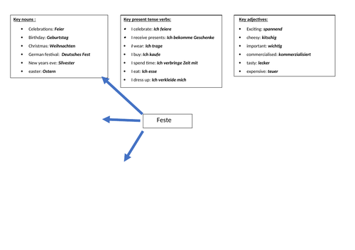
One side of this A4 resource contains a mind map for the customs and festivals topic- including key nouns/adjectives/verbs in each tense/complex structures which can be used for retrieval practice. The other side contains practice questions which could appear in the writing exam with a grammar break down and model answer for each question.
This download includes a version of the sheet without answers which could be used for both revision and assessment.
Something went wrong, please try again later.
This resource hasn't been reviewed yet
To ensure quality for our reviews, only customers who have purchased this resource can review it
Report this resourceto let us know if it violates our terms and conditions.
Our customer service team will review your report and will be in touch.