
A clear, printable mind map covering all the key points for OCR J277 1.2: Memory and storage .
Includes:
- 1.2.1 - Primary Storage
- 1.2.2 - Secondary Storage
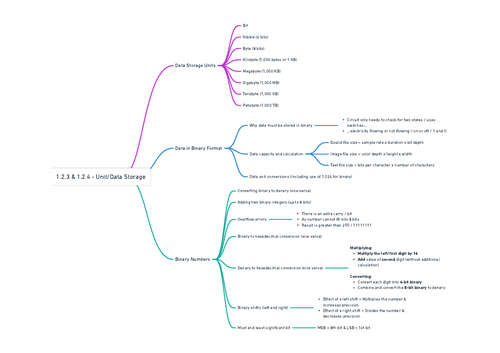
- 1.2.3 - Units
- 1.2.4 - Data Storage (Binary, Hex, etc.)
- 1.2.5 - Compression
Perfect for helping students grasp essential memory concepts quickly and easily.
If you found this resource helpful, please leave a review, it really helps support the creation of more resources!
Something went wrong, please try again later.
This resource hasn't been reviewed yet
To ensure quality for our reviews, only customers who have downloaded this resource can review it
Report this resourceto let us know if it violates our terms and conditions.
Our customer service team will review your report and will be in touch.
£0.00