doc, 25.16 KB
doc, 25.16 KB
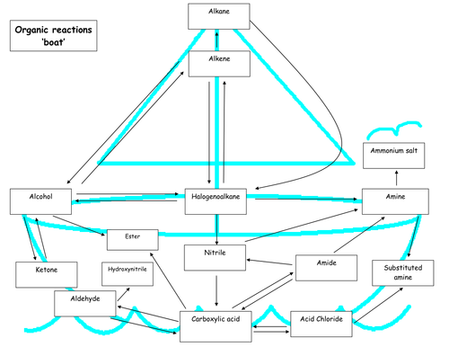
A way for visual learners to remember the organic reactions and link them together. Can be adjusted for different exam boards. AS suitable.
Tes classic free licence

Reviews

Something went wrong, please try again later.

This resource hasn't been reviewed yet

To ensure quality for our reviews, only customers who have downloaded this resource can review it

Report this resourceto let us know if it violates our terms and conditions.
Our customer service team will review your report and will be in touch.