pdf, 357.91 KB
pdf, 357.91 KB

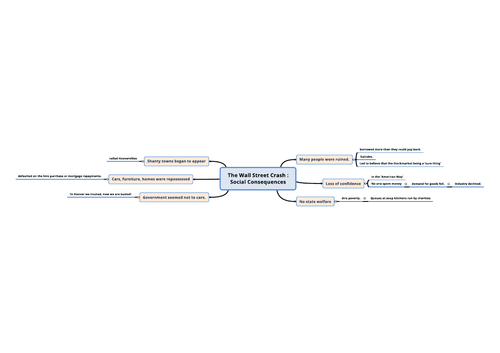
Mindmap for the social consequences of the Wall Street Crash of 1929

Creative Commons "Sharealike"

Reviews

Something went wrong, please try again later.

This resource hasn't been reviewed yet

To ensure quality for our reviews, only customers who have downloaded this resource can review it

Report this resourceto let us know if it violates our terms and conditions.
Our customer service team will review your report and will be in touch.