Resources included (14)
Summary of Core Practicals
Topic 9 & 16- Kinetics I & II
Topic 4: Inorganic Chemistry and the Periodic Table
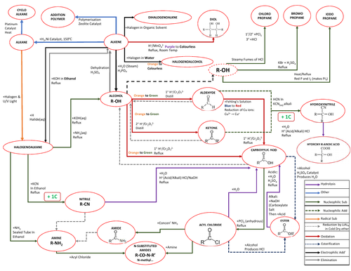
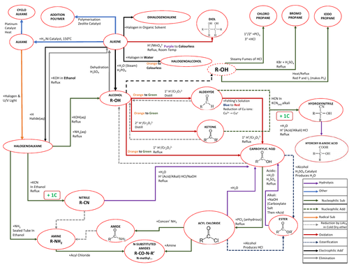
Topic 6, 17, 18, 19: Organic Chemistry I, II & III
Topic 3& 14: Redox I & II
Topic 15: Transition Metals
Topic 2: Bonding and Structure
Topic 1: Atomic Structure
Topic 8 & 13: Energetics I and II
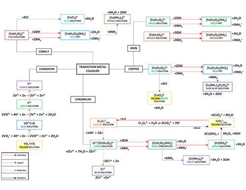
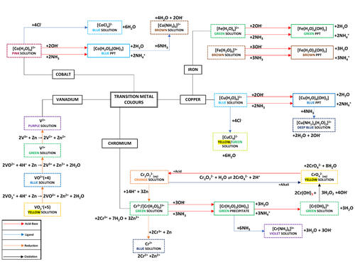
Transition Metal Colours Map
Grignard Reaction Map
Benzene + Grignard Reaction Map
Benzene Reaction Map
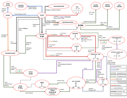
A-level Edexcel Chemistry Reaction Map
This Bundle includes:
-
A-level Edexcel Chemistry Reaction Map
-
Benzene + Grignard Reaction Map
-
Benzene Reaction Map
-
Grignard Reaction Map
-
Transition Metal Colours Map
-
Summary of Core Practicals
-
Topic 1: Atomic Structure
-
Topic 2: Bonding and Structure
-
Topic 3& 14: Redox I & II
-
Topic 4: Inorganic Chemistry and the Periodic - Table
-
Topic 6, 17, 18, 19: Organic Chemistry I, II & III
-
Topic 8 & 13: Energetics I and II
-
Topic 9 & 16- Kinetics I & II
-
Topic 15: Transition Metals
Something went wrong, please try again later.
This resource hasn't been reviewed yet
To ensure quality for our reviews, only customers who have purchased this resource can review it
Report this resourceto let us know if it violates our terms and conditions.
Our customer service team will review your report and will be in touch.
