
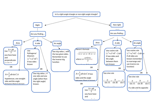
Make trigonometry click with this engaging decision tree that helps Year 11 General Maths students confidently choose the right rule in any problem.
Designed for Unit 2 of the QCAA General Mathematics syllabus, this flowchart-style guide supports students in deciding between the sine rule, cosine rule, and right-angled trig ratios, along with the different area formulae.
The editable Word file (.docx) makes it easy to customise for your class or use as a scaffold during lessons or revision.
Keywords:
- QCAA General Mathematics
- General Maths Unit 2
- Senior Mathematics
- Year 11 Mathematics
- Trigonometry
- Sine Rule
- Cosine Rule
- Area of a Triangle
- Non-right-angled triangles
- Formula selection
- Decision tree
- Flowchart
- Worksheet with answers
- Maths revision
- Exam preparation
- Problem solving
- Step-by-step method
- Visual learning
- Senior maths resources
- Queensland curriculum
- Australian senior maths
- QLD senior secondary
- Year 11 General Maths Australia
Something went wrong, please try again later.
This resource hasn't been reviewed yet
To ensure quality for our reviews, only customers who have purchased this resource can review it
Report this resourceto let us know if it violates our terms and conditions.
Our customer service team will review your report and will be in touch.