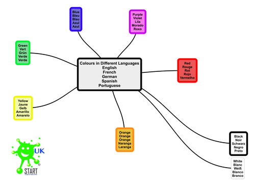
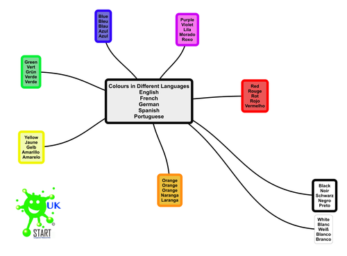
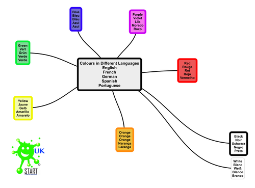
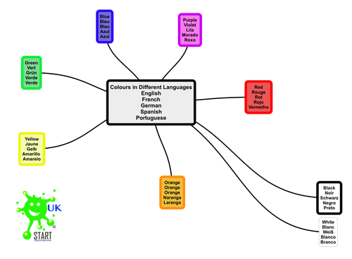
ART. Colour Activities
Resource Bundle


Something went wrong, please try again later.
Really thorough. Thanks
Great resource!
Report this resourceto let us know if it violates our terms and conditions.
Our customer service team will review your report and will be in touch.