Types of Data
Subject: Geography
Age range: Age not applicable
Resource type: Worksheet/Activity


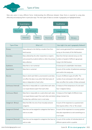
This brief guide highlights to students the different types of data they might like to consider in geographical research. Each data type is described and an example of use in geographical research is given.
Something went wrong, please try again later.
This resource hasn't been reviewed yet
To ensure quality for our reviews, only customers who have purchased this resource can review it
Report this resourceto let us know if it violates our terms and conditions.
Our customer service team will review your report and will be in touch.