Edexcel. Topic 1: Tectonic Processes and Hazards.
Lesson 9 of 18.
Includes:
- Class quiz starter
- Recaps from previous lessons
- Hazards, Vulnerability, Resilience and Disaster
- Hazard Risk Equation
- Degg’s Model
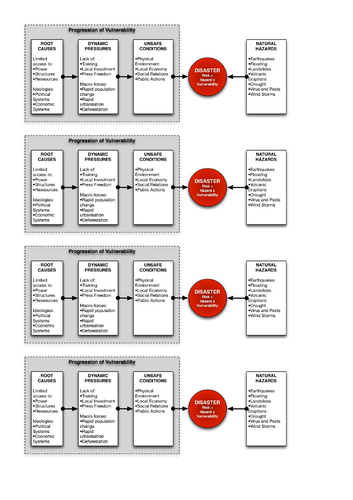
- Pressure and Release (PAR) Model
- Practise question and model answer
- Skills task on level of development
- Hazard profiles
- World risk report
- Multiple Hazard Zones (Vanuatu)
- Plenary based on interpreting graph data
- Two word documents containing blank hazard profiles and models to cut and stick into book
Get this resource as part of a bundle and save up to 37%
A bundle is a package of resources grouped together to teach a particular topic, or a series of lessons, in one place.
Something went wrong, please try again later.
This resource hasn't been reviewed yet
To ensure quality for our reviews, only customers who have purchased this resource can review it
Report this resourceto let us know if it violates our terms and conditions.
Our customer service team will review your report and will be in touch.
£1.00