Everything you need to teach A2 Maths!
The following topics are included:
Algebra
Logarithms and Exponential Functions
Trigonometry
Vectors
Differentiation
Integration
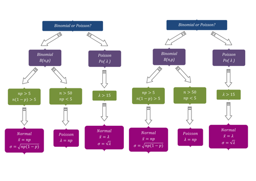
Poisson Distribution
Linear Combinations of random variables
Continuous random variables
Sampling and Estimation
Numerical Solutions to equations
Differential Equations
Complex Numbers
Hypothesis Testing
Notes include examples and explanations - essentially everything you would hope your students to copy down during the unit. The Statistics textbook exercise references are for the Nelson Mathematics Probability and Statistics Text (978-1-4085-1563-1). The Pure textbook references are for the Nelson Mathematics Pure Mathematics 2&3 Text (978-1-4085-1559-4). I highly recommend these as excellent texts and which have been endorsed by Cambridge.
I've also included some relevant worksheets, powerpoints and assignments.
The following topics are included:
Algebra
Logarithms and Exponential Functions
Trigonometry
Vectors
Differentiation
Integration
Poisson Distribution
Linear Combinations of random variables
Continuous random variables
Sampling and Estimation
Numerical Solutions to equations
Differential Equations
Complex Numbers
Hypothesis Testing
Notes include examples and explanations - essentially everything you would hope your students to copy down during the unit. The Statistics textbook exercise references are for the Nelson Mathematics Probability and Statistics Text (978-1-4085-1563-1). The Pure textbook references are for the Nelson Mathematics Pure Mathematics 2&3 Text (978-1-4085-1559-4). I highly recommend these as excellent texts and which have been endorsed by Cambridge.
I've also included some relevant worksheets, powerpoints and assignments.
Something went wrong, please try again later.
This resource hasn't been reviewed yet
To ensure quality for our reviews, only customers who have purchased this resource can review it
Report this resourceto let us know if it violates our terms and conditions.
Our customer service team will review your report and will be in touch.
£11.00