















This resource contains PDF Mindmaps for all 25 case studies for GEOGRAPHY CIE IGCSE syllabus and AQA & PEARSON EDEXCEL. I have started this account in order to help pay for school supplies for some of my students. All proceeeds will be destined directly to that. I have attached some examples. Mindmaps vary in size depending on the importance of the case studies and how much there is to them. They all have specific facts and figures that will get you all marks available (From a past Cambridge examiner) Please find the list of case studies here: Please note there are 20 files as some case studies can be used for 2 points of the spec. or more. Thank You. for 15 pounds you will already have everything you need to achieve full marks in a paper. It is a 1 time buy for yoyur entire course. 50+ hours to make
1.1 - Population Dynamics
A country which is over-populated: Bangladesh
A country which is under-populated: Australia
A country with a high rate of natural population growth: Niger
A country with a low rate of population growth: Japan
1.2 - Migration
An international migration: Migration from Senegal to Italy
1.3 - Population Structure
A country with a high dependent population: Japan
1.4 - Population density and distribution
A densely populated country or area (from any scale local to regional): Dharavi, Mumbai (India)
A sparsely populated country or area (from any scale local to regional): Australia
1.5 - Settlements (rural and urban) and service provision
Settlement and service provision in an area: London
1.6 - Urban Settlements
An urban area or urban areas: London
1.7 - Urbanisation
A rapidly growing urban area in a developing country and migration to it: Dharavi, Mumbai (India)
2.1 - Earthquakes and volcanos
An earthquake: Japan Earthquake 2011
A volcano: Montserrat
2.2 - Rivers
The opportunities presented by a river or rivers, the associated hazards and the management: Mississippi River, USA
2.3 - Coasts
The opportunities presented by an area or areas of coastline, the associated hazards and the management: Holderness Coastline
2.4 - Weather
(No case studies)
2.5 - Climate and natural vegetation
An area of tropical rainforest: Borneo
An area of hot desert: Namib Desert
3.1 - Development
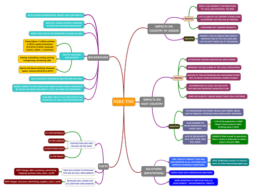
A transnational corporation and its links: Nike Inc.
3.2 - Food production
A farm or agricultural system: Glebe farm in Lincolnshire, UK
A country or region suffering from food shortages: South Sudan
3.3 - Industry
An industrial zone or factory: Pakistan steel complex at Pipri, near Karachi (Pakistan)
3.4 - Tourism
An area where tourism is important: Lanzarote
3.5 - Energy
Energy supply in a country or area: Iceland
3.6 - Water
Water supply in a country or area: Singapore
3.7 - Environmental risks of economic development
An area where economic development is taking place and causing the environment to be at risk: Deforestation in Borneo (bad impacts)
Something went wrong, please try again later.
This resource hasn't been reviewed yet
To ensure quality for our reviews, only customers who have purchased this resource can review it
Report this resourceto let us know if it violates our terms and conditions.
Our customer service team will review your report and will be in touch.