
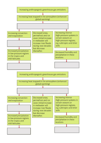
A lesson designed for the EdExcel A Level which focuses on how climate change can impact the hydrological and water cycles. The lesson has numerous activities which questions students about the 2 cycles and finishes by comparing future global flood and drought risk. Success criteria is used through out the lesson to track progress as well as identify strengths and areas of improvement.
Something went wrong, please try again later.
This resource hasn't been reviewed yet
To ensure quality for our reviews, only customers who have purchased this resource can review it
Report this resourceto let us know if it violates our terms and conditions.
Our customer service team will review your report and will be in touch.
£3.00