A really good activity for the end of the Macroeconomics course to get students to link together the concepts that they have seen.
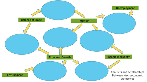
I usually print the first slide off in A3 for them to work on and then we discuss the answers as a class. Students must come up with analysis and evaluation for six macroeconomic objectives and are encouraged to think outside of the box.
On the next two slides there is teacher copies with answers for evaluation and analysis. The last slide contains some general evaluative points that students could bring up.
I usually print the first slide off in A3 for them to work on and then we discuss the answers as a class. Students must come up with analysis and evaluation for six macroeconomic objectives and are encouraged to think outside of the box.
On the next two slides there is teacher copies with answers for evaluation and analysis. The last slide contains some general evaluative points that students could bring up.
Something went wrong, please try again later.
very helpful. thanks
Report this resourceto let us know if it violates our terms and conditions.
Our customer service team will review your report and will be in touch.
£3.00