

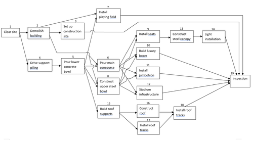
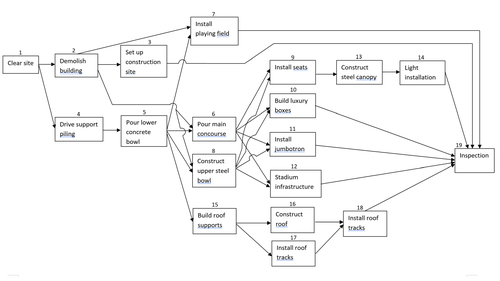
A project network is a graphical representation of the project’s tasks and the relationships between them. It helps identify the critical path of the project, which is the longest sequence of dependent tasks that must be completed on time for the project to be finished by its due date.
Learning outcomes
- Introduction to project networks and their significance.
- Detailed explanation of constructing project networks, including:
- Identifying tasks and activities.
- Determining dependencies between tasks.
- Using Precedence Diagramming Method (PDM) to create project networks.
- Learn to develop a comprehensive project schedule that aligns with project objectives and constraints.
- Gain proficiency in using scheduling tools such as Gantt Chart, Critical Path Analysis, WBS, and software to create, update, and monitor project schedules.
- Understand the importance of resource management and its impact on the project schedule.
- Develop skills to manage project changes and adjust schedules accordingly.
Something went wrong, please try again later.
This resource hasn't been reviewed yet
To ensure quality for our reviews, only customers who have purchased this resource can review it
Report this resourceto let us know if it violates our terms and conditions.
Our customer service team will review your report and will be in touch.
£1.00