
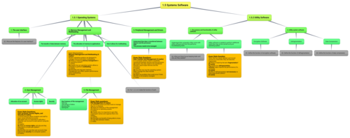
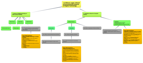
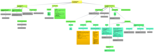
Mind maps for each unit of the OCR GCSE Computer Science course.
The mind maps should be used as a starting point. There are questions in grey, which when answered, complete the mind map.
There are also exam style questions in every unit with answers on a separate sheet.
Access to editable files can be provided on request.
Instructions for use:
When your teacher decides it is time to use the mind maps, they should be used in the following way.
-
Part 1 - At the beginning of the unit.
* look at the mind map to get an overview of the topics that will be covered. -
Part 2 - At the end of the unit or section, write out the mind map again answering the questions in grey. You can do this on paper or on the computer.
-
The mind maps are deliberately unfinished. By answering the questions in the grey boxes you will finish the mind map.
-
Take time to carefully answer each question. You will be using this for revision, so make sure it is correct.
-
Part 3 - Answer the orange exam style questions in your classwork.
-
Part 4 – **“Look, Cover, Write, Check, Correct” **
-
Look at the mind map for a few minutes
-
Cover it up or turn it over, or turn off the monitor
-
Write the mind map up from memory on paper
-
Check it to see where you went wrong
-
Correct it in a different colour
-
Part 5 – Wait a couple of days and repeat part 4.
-
Hopefully you will have fewer corrections.
-
Repeat at regular intervals until you get the whole mind map correct
-
Do this again as part of your revision.
Something went wrong, please try again later.
This resource hasn't been reviewed yet
To ensure quality for our reviews, only customers who have purchased this resource can review it
Report this resourceto let us know if it violates our terms and conditions.
Our customer service team will review your report and will be in touch.