
Looking for a helpful resource to aid your students in their OCR GCSE Geography Specification A paper 1 exam preparation? Or a summary at the start of the topic? These summary mindmaps are the perfect solution! Clear and concise, these visual aids provide a useful overview of key topics and themes covered in the exam. By using these mindmaps in conjunction with your regular teaching methods, you can help your students to structure their revision, identify areas for improvement, and boost their confidence ahead of the exam. So why not incorporate these summary mindmaps into your lesson plans and give your students the extra support they need to succeed?
Get this resource as part of a bundle and save up to 17%
A bundle is a package of resources grouped together to teach a particular topic, or a series of lessons, in one place.
OCR Bundle
Full and complete editable mindmaps of the specification paper 1 and 2. Step by step guide to writing 12 and 8 mark essays
OCR Spec A Mind maps
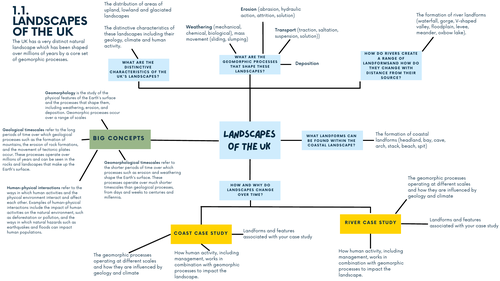
Fully editable OCR Spec A paper 1 and paper 2 revision mindmaps — a powerful tool for revision, retrieval practice, and cognitive organisation. This mindmap is meticulously designed to cover all key aspects of urban issues and challenges, aligned with the OCR specification. Our mindmap enables students to visualise and consolidate their understanding, with clear and concise information, students can easily review key concepts and case studies, aiding memory recall during exams. The fully editable feature allows teachers to customise and tailor the mindmap to suit their specific teaching objectives, incorporating their own examples, additional content, or emphasis on particular areas of the syllabus. We value your feedback! If you find our mindmaps helpful, please consider leaving a review. Your review will help us continue to improve and provide valuable resources for educators and students.
Something went wrong, please try again later.
This resource hasn't been reviewed yet
To ensure quality for our reviews, only customers who have purchased this resource can review it
Report this resourceto let us know if it violates our terms and conditions.
Our customer service team will review your report and will be in touch.