Resources included (4)
68% saving!
Two resource packs that contain all the PowerPoints required to teach the full modules for FP2 and S2 for MEI OCR.
Revision PowerPoints are also contained in these resource packs.
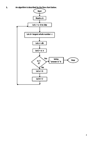
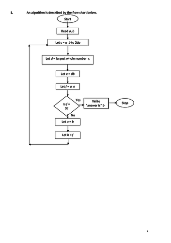
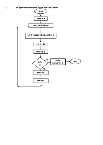
I have also included D1 revision questions which can be used for the new maths A Level.
I have also included Statistics revision worksheets which can be adapted for the new maths A Level.
Something went wrong, please try again later.
This resource hasn't been reviewed yet
To ensure quality for our reviews, only customers who have purchased this resource can review it
Report this resourceto let us know if it violates our terms and conditions.
Our customer service team will review your report and will be in touch.
£3.00
