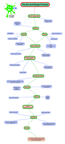
The resource provides students with a step by step guide to developing an effective sketchbook that covers the Assessment Objectives of the NEW AS Art specification. Also included is a slideshow of images of natural textures and a mind-map that leads students through the Art and Design process .
Emphasis is placed on observational studies, analysis of the work of artists and crafts-people, exploration of materials and processes and the development of ideas through informed decision making and making links between areas of research. The book can also be used by teachers, helping to structure their teaching.
The book can be used in a very literal sense with lower attaining students, or as a scaffolding structure for higher attaining students. Suitable for coverage of both the Art, Craft and Design, and the Fine Art endorsements.
This resource has been developed by Mael Matthews, experienced Head of Subject and Senior A level Art moderator.
Emphasis is placed on observational studies, analysis of the work of artists and crafts-people, exploration of materials and processes and the development of ideas through informed decision making and making links between areas of research. The book can also be used by teachers, helping to structure their teaching.
The book can be used in a very literal sense with lower attaining students, or as a scaffolding structure for higher attaining students. Suitable for coverage of both the Art, Craft and Design, and the Fine Art endorsements.
This resource has been developed by Mael Matthews, experienced Head of Subject and Senior A level Art moderator.
Something went wrong, please try again later.
This resource hasn't been reviewed yet
To ensure quality for our reviews, only customers who have purchased this resource can review it
Report this resourceto let us know if it violates our terms and conditions.
Our customer service team will review your report and will be in touch.
£11.00