Includes worksheet ready for printing for class work as well as homework sheet answers from previous lesson (if following the lesson guide).
- Answers all included.
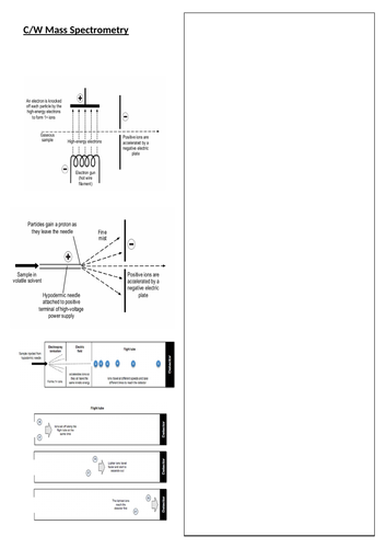
- Dual coding theory applied.
- Extensions for every task (differentiation).
- Fully animated (answers appear after clicking)
Lesson is ready to teach!
Get this resource as part of a bundle and save up to 27%
A bundle is a package of resources grouped together to teach a particular topic, or a series of lessons, in one place.
Something went wrong, please try again later.
All answers were not included, missing from the last three slides, the most difficult questions. Otherwise a nicely presented resource that wouldn't need much tweaking to use.
Report this resourceto let us know if it violates our terms and conditions.
Our customer service team will review your report and will be in touch.
£2.70