This bundle provides a wide range of resources to support Art teachers in their day to day duties. Included is the following.

Art technician checklist

Complete middle school and high school curriculum

Health and safety policy

Staff handbook

Cross curricular links

Report comment bank

Art terms

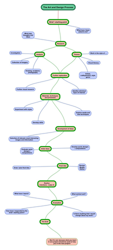
Art and design process mind map

History of art - notable dates

Careers in art slideshow.



A 50% saving on buying the resources separately.

Reviews

Something went wrong, please try again later.

This resource hasn't been reviewed yet

To ensure quality for our reviews, only customers who have purchased this resource can review it

Report this resourceto let us know if it violates our terms and conditions.
Our customer service team will review your report and will be in touch.