
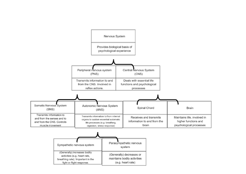
Designed to be copied onto card and cut out, students arrange the cards into a tree diagram to show the divisions of the nervous system. It could also be copied onto paper and students could cut and stick the cards into the correct places. Some cards are components of the nervous system, others are functions and there are brackets to join them. Can be done in pairs, as revision or using information given, e.g. from a textbook. Designed for AQA Biopsychology.
Something went wrong, please try again later.
There is no Answer key provided
Report this resourceto let us know if it violates our terms and conditions.
Our customer service team will review your report and will be in touch.
£2.00